• 후원하기
  • 인쇄
  • 전송
  • 보관
  • 기사목록
  • 오탈자제보

부산대 유소영 연구팀, 난치혈관질환 '차세대 세포치료법' 단서 찾다

  •  

cnbnews 심지윤기자 |  2022.08.30 09:56:47

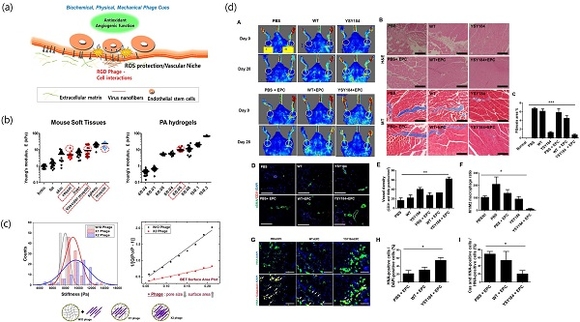
허혈성 질환 치료을 위한 생체모방 바이러스기반 새로운 연조직 니쉬공학 이미지. (사진=부산대 제공)

혈액공급 장애로 인한 허혈성 질환 치료에 필수적인 치료신호를 전달하는 생체의 ‘세포외 기질(ECM)’을 본 딴 생체모방 바이러스가 국내 연구팀 주도로 개발됐다. 이는 ‘세포외 기질’을 모방해 힘줄·혈관 등의 연조직(軟組織) 재활을 돕는 방법으로, 기존 줄기세포치료의 한계를 극복한 차세대 세포치료법의 단서를 제공한다.

부산대학교는 BIT융합기술연구소 유소영 연구교수팀이 개발한 아르기닌-글리신-아스파르트산-조작된 나노섬유모양의 M13파지 바이러스를 새로운 연조직 틈새 공학에 기여하는 세포외 기질(ECM) 모방 니쉬로 사용함으로써 손상된 허혈성 질환 부위에 이식된 줄기세포와 주위 연조직 간의 상호작용을 돕고 일종의 기계적 탄성자극으로 필수적인 치료신호를 전달하는 차세대 세포치료법을 제안했다고 30일 밝혔다.

‘조직 재생’은 특히 허혈성 질환 치료에 필요한데, 이는 특정 세포의 기능을 유도하는 줄기세포 기술에 의존한다. 질환 치료를 위해 이식되는 줄기세포에 의해서 성장인자의 측분비와 혈관신생에 기여할 것으로 기대하지만 주로 이식 부위의 가혹한 병리적 환경과 세포외 기질(ECM) 손실 등의 환경에 의해 제대로 이식되기가 어렵고 이식되더라도 생존률이 떨어지며 주위 염증반응과 부적응으로 인해 한계를 가진다.

전처리나 줄기세포의 유전적 변형, 기타 조직공학적 접근 등과 같은 여러 전략이 시행돼 왔지만, 현재까지 허혈 조직을 회복하는 데는 실패했다. 세포 기능에 중요한 특정 미세 환경을 이해하거나 만들 수 없었기 때문이다.

이에 연구팀은 세포외 기질을 모방하는 아르기닌-글리신-아스파스트산을 나노섬유구조의 몸 전체에 발현하도록 재조합된 M13파지(이하 ‘생체모방 바이러스’)를 개발하고, 이 생체모방 바이러스가 허혈성 질환을 치료하기 위해 손상된 연조직 내에서 만들어내는 필수 치료신호를 전달하는 데에 그 자신의 생화학적·위상학적 신호와 함께 연조직 재활을 위한 특정 탄성 및 기계적 신호를 통해 특정 치료적 미세환경을 제공한다는 사실을 발견했다. 즉 생체모방 바이러스를 허혈성 질활모델에 이식했을 때 허혈조직이 회복된 것이다.

세포 틈새의 강성률(剛性率, 외부에서 가한 힘에 대해 물체의 모양이 얼마나 변하는지를 나타내는 척도)은 미시적 규모에서 세포 운명을 제어하고 거시적 규모에서 조직을 리모델링함으로써 작동한다는 점에서 세포와 조직에 고유한 기능을 부여하는 중요한 물리적 신호를 제공한다. 하지만 이전 대부분의 강성 연구는 뼈와 같이 높은 강성 범위를 갖는 경조직에 대해 수행됐으며 세포 간 상호 작용, 특히 연조직에서의 기본 기작은 아직 밝혀지지 않았다.

이번 연구에서는 연조직에서의 기계적 강성에 초점을 두고 세포 틈새에 대한, 연구팀이 개발한 생체모방 바이러스의 치료적 기여를 확인했다.

또한, 이 생체모방 바이러스는 그 자체가 세포 인식의 기초가 되는 RGD펩티드와 함께 콜라겐유사 섬유구조를 형성해 항산화능·항염증 효과를 지니는 것으로, 이전의 연구에서와 같이 혈관내피전구세포와 함께 이식했을 때 혈관신생 매개변수가 큰 폭으로 개선됐다. 허혈성 질환에서 이러한 생체모방 바이러스는 이식된 줄기세포의 혈관신생 잠재력을 향상시키고 섬유증을 예방하는 것으로 나타났다.

연구팀은 레이저 도플러 관류 영상에서 생체바이러스에 의한 상대 혈액 관류가 다른 그룹에 비해 개선됨을 보이고 허혈성 마우스 사지에서의 조직학적 분석 결과에서 허혈성 염증에 의해 유발된 근육변성과 조직섬유증이 바이러스를 이식했을 때 감소되고 근육(혈관) 재생과 미세혈관밀도가 개선됐음을 확인했다. 이식한 줄기세포의 생존률 증가와도 관련을 보였으며, 이는 바이러스의 나노섬유 구조 및 기계적 신호에 따른 것이었다.

생체모방 바이러스기반 니쉬공학을 통한 연구팀의 이 치료적 단서는 이식된 세포와 주변조직을 동시에 붙들 수 있도록 상호작용하게 하는 생화학적·위상학적 신호에 기반함과 동시에 연조직 재활 니쉬를 위한 기계적 탄성신호를 기반으로 연조직 치료환경을 제공하는 것으로 확인됐다. 생체모방 바이러스기반 니쉬공학기술이 이식된 세포와 주변조직에 전달돼 허혈성 질환에서의 기존치료 한계를 극복하는 효과적인 치료기술을 제공할 것으로 기대된다.

한편, 이번 연구는 보건산업진흥원 및 한국연구재단 사업의 지원을 받아 부산대 BIT융합기술연구소 유소영 연구교수가 교신저자, 치티즈 라즈 서레스타 박사가 제1저자로 수행했으며, 고려대 이도훈 대학원생이 제1저자, 고려대 이병양 교수가 공동교신저자, 성균관대 정우재 교수와 미국 버클리 캘리포니아주립대 이승욱 교수가 공동저자로 참여했다.

해당 논문은 의약생체재료 분야 최고 권위 학술지인 '바이오머티리얼즈(Biomaterials)' 온라인 8월 24일자에 게재됐다.

배너
배너
배너
배너
배너
배너
배너
배너
배너

 
배너
배너
배너
배너
배너
배너
배너
배너
배너
배너
배너
배너
배너
배너
배너
배너
배너
배너
배너
배너
배너
배너
배너
배너
배너
배너
배너