• 후원하기
  • 인쇄
  • 전송
  • 보관
  • 기사목록
  • 오탈자제보

건국대 연구팀, 줄기세포 노화 지연-조직 재생 능력 향상 화합물 개발

  •  

cnbnews 손정호기자 |  2026.03.24 11:06:58

사진=건국대

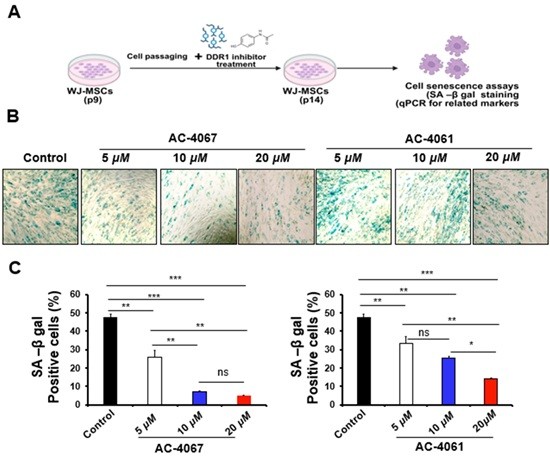
건국대학교 조쌍구 교수(첨단바이오공학부) 연구팀이 줄기세포의 노화를 지연시키고 조직 재생 능력을 향상시킬 수 있는 신규 DDR1 표적 화합물을 개발했다고 24일 밝혔다.

이번 연구는 동국대학교 약학대학 이경 교수 연구팀과 미국 코넬대학교 의과대학(Weill Cornell Medicine) 연구진이 참여한 국제 공동연구다. 연구 결과는 약리학·약학 분야 상위 5.3% 이내의 국제학술지인 ‘Biomedicine & Pharmacotherapy’에 게재됐다.

DDR1(Discoidin Domain Receptor 1)은 세포 신호 전달과 조직 재생, 세포 노화 조절에 관여하는 단백질이다. 연구팀은 컴퓨팅 기반 분자 설계(CADD) 기법을 활용해 DDR1을 선택적으로 억제하는 신규 화합물 ‘AC-4067’을 발굴했다.

연구팀은 구조 기반 가상 스크리닝과 분자동역학 시뮬레이션 및 자유에너지 계산 등을 통해 DDR1의 결합 구조를 정밀하게 분석하고, 구조-활성 상관관계(SAR) 최적화를 거쳐 후보 물질을 도출했다고 설명했다.

개발된 AC-4067은 DDR1에 대해 IC₅₀ 30.9 nM 수준의 높은 저해 활성을 보였고, 유사 단백질인 DDR2 대비 약 18배의 선택성을 나타냈다. 해당 화합물을 제대유래 중간엽 줄기세포(WJ-MSC)에 적용한 결과 세포 증식과 이동 능력이 증가하고 상처 치유 능력도 유의하게 향상되는 효과가 확인됐다고 전했다.

또한 신규 개발 물질에서 세포 노화 지표인 SA-β-gal 활성 감소와 DNA 손상 지표(γ-H2AX) 감소가 함께 나타나 줄기세포의 복제 노화를 억제하고, 기능적 상태를 보다 젊게 유지하는데 기여하는 것으로 확인됐다.

연구팀 관계자는 “이번 연구는 DDR1 표적 저해제를 통해 줄기세포 노화를 억제하고 조직 재생 기능을 향상시킬 수 있음을 입증한 것”이라며 “AI 기반 신약 설계와 줄기세포 재생의학을 결합한 역노화 치료 전략 개발에 중요한 기초 자료가 될 것으로 기대한다”고 말했다.

배너
배너
배너
배너
배너
배너
배너
배너
배너
배너
배너
배너
배너

 
배너
배너
배너
배너
배너
배너
배너
배너
배너
배너
배너
배너
배너
배너
배너
배너
배너
배너
배너
배너
배너
배너
배너
배너
배너
배너
배너
배너
배너
배너
배너
배너